(1)项目类型:大创项目(国家级A类)
(2)项目名称:双碳视域下的智能炉温监测及环境优化系统
(3)成果年份:2023年
(4)项目导师:包妍、副教授、电子信息工程、清洁能源变频、电力系统故障监测、节能技术。
(5)项目成员:
姓名 | 班级 | 所学专业 | 所在学院 |
展佳琪 | 自动化212 | 自动化 | 自动化 |
丁诗凡 | 人工智能211 | 人工智能 | 自动化 |
王子旭 | 自动化213 | 自动化 | 自动化 |
孙悦 | 电子191 | 电子信息工程 | 自动化 |
胡展硕 | 电气2211 | 电气工程及自动化 | 国际教育学院 |
张光亿 | 电子191 | 电子信息工程 | 自动化 |
郭金源 | 电子191 | 电子信息工程 | 自动化 |
(6)项目简介:高炉是电厂生产环节中最重要设备,炉温对于生产效率和产品质量有着至关重要影响。基于我校电力行业背景、及二十大习总书记提出的碳达峰、碳中和目标。项目创新小组成员研发一款基于前沿数字技术的双碳节能炉温监测及环境优化系统,该系统通过K型热电偶进行温度采集,多I/O可实现多路炉温、环境实时监测,并通过环控引气技术进行环境优化。系统具备在线可编程功能处理速度快、I/O资源丰富、抗干扰性强等特色优势。
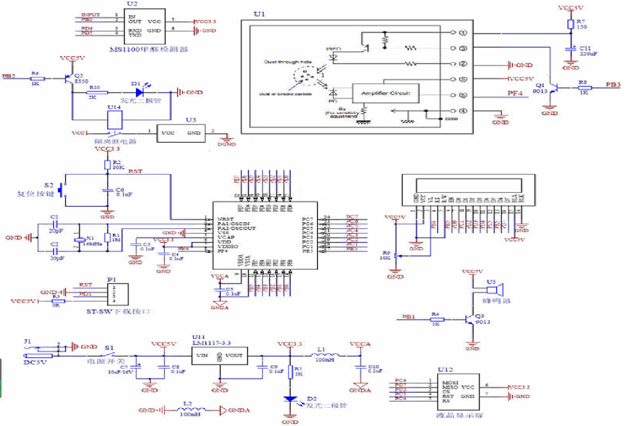
(7)项目图片(含图表):

图1 系统电路图

图2 环控引气除尘装置模型

图3 智能炉温监测系统模型图
(8)项目创新点:项目创新小组成员研发一款基于前沿数字技术的双碳节能炉温监测及环境优化系统。 该系统通过热电偶进行温度采集,多1/0外设,可实现多路炉温实时监测,并通过离子除尘技术及环控引气技术进行环境优化。系统具备在线可编程功能,处理速度快、IO资源丰富,抗干扰性强等优势。
(9)指导教师简介: 包研,太阳成集团tyc33455ccww教师。主要研究方向:电子信息工程、清洁能源变频、电力系统故障监测、节能技术。主持参与多项省科研项目,在校双创中心、学院的大力支持下申报承办校大学生智慧农业创新创业大赛、大学生生命科学创新创业大赛、大学生生态环保作品竞赛等多项双创竞赛。指导《基于风力发电技术的智能生态农业系统》等多项作品,荣获 “互联网+全国大学生创新创业竞赛”、“挑战杯全国大学生课外学术科技作品竞赛”等创新创业赛事国家级、省级奖项。
